Cascode Amplifiers
Contents
Cascode Amplifiers#
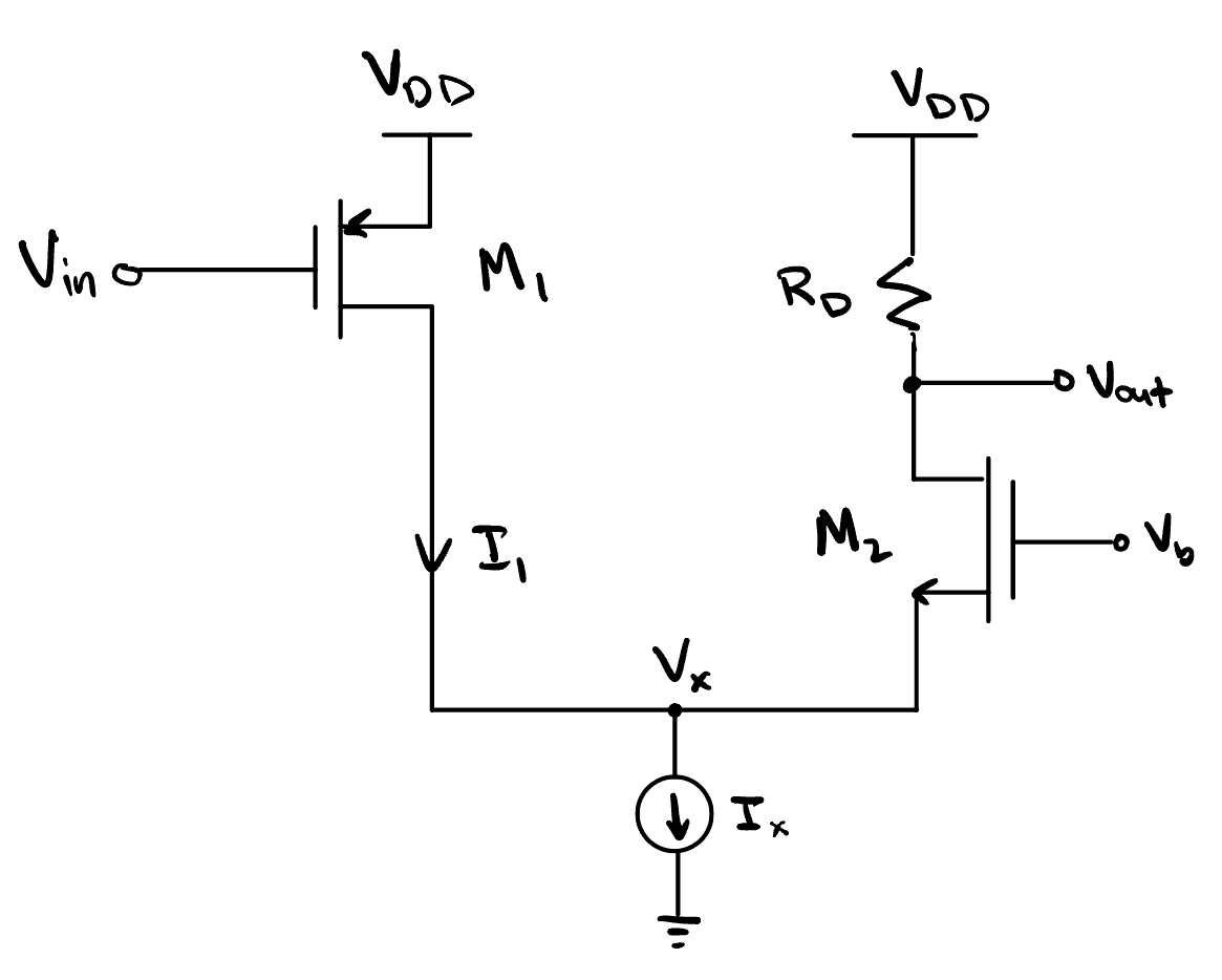
Cascode amplifiers are where MOSFETs are stacked on top of each other.
Cascode Amplifiers#
Large-signal behavior#
We know that \(A = -G_m R_{\text{out}}\).
Fig. 48 Small-signal gain.#
which we know from the common gate topology. Knowing that, \(I_x\) can be reduced to
and
Impedance#
Fig. 49 Equivalent impedances.#
The output resistance is therefore
Small-signal gain#
The gain is given by
If \(R_D\) is made large, the cascode can have greater gain than some other amplifiers. If \(R_D = \infty\), then
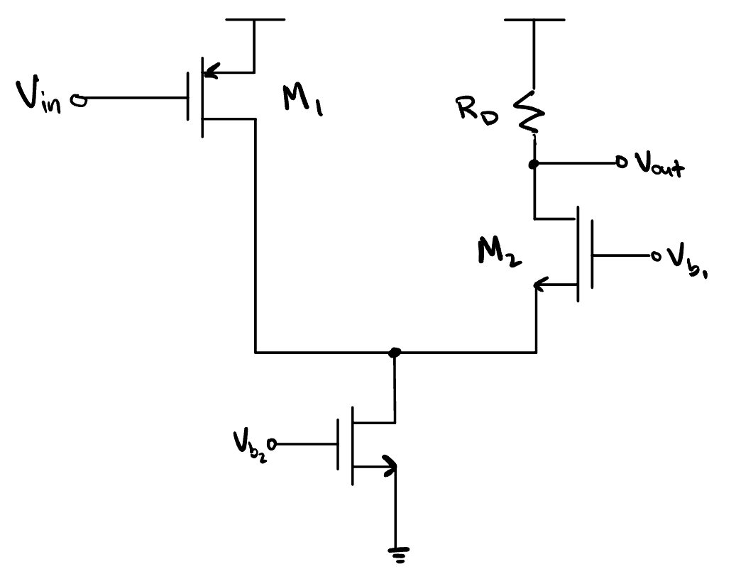
The typical cascode implementation is shown below.
Fig. 50 Typical cascode implementation.#
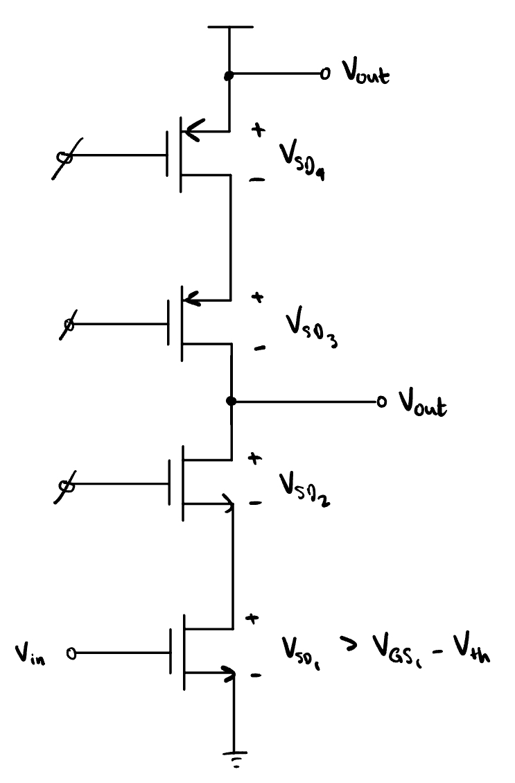
With a cascode, the output swing is limited. All MOSFETs must be in saturation, and the max output swing is
or, what’s left over after all MOSFETs are biased to saturation.
Folded Cascode#
Fig. 51 Folded cascode circuit diagram. Note the MOSFET on the left is a PMOS, while on the right is an NMOS.#
Large-signal behavior#
Fig. 52 Large-signal behavior.#
Fig. 53 Output voltage relative to input voltage.#
Small-signal gain#
Fig. 54 Small-signal gain.#
Fig. 55 Small-signal circuit model. Note the similarities it shares with the cascode model.#
And the gain is
